Delegating to Discomfort: Where Training Meets Development

By Maj. Melissa Vargas, Capt. Brian Hester and Sgt. 1st Class Phillip RiccioDecember 17, 2025

Soldiers from 1st Squadron, 2nd Cavalry Regiment establish a new command post location in the mountainous terrain during Exercise Saber Junction 25 at the Joint Multinational Readiness Center on Hohenfels, Germany Sept. 6, 2025. Units across the...
Soldiers from 1st Squadron, 2nd Cavalry Regiment establish a new command post location in the mountainous terrain during Exercise Saber Junction 25 at the Joint Multinational Readiness Center on Hohenfels, Germany Sept. 6, 2025. Units across the 2nd Cavalry Regiment positioned themselves in defensive positions to prepare engagement areas to repel enemy attacks. Saber Junction 25 ensures that the 2nd Cavalry Regiment and allied forces are prepared to act decisively in response to emerging threats, crises, or opportunities. (U.S. Army photo by Maj. Brian Sutherland) (Photo Credit: Maj. Brian Sutherland) VIEW ORIGINAL

While “staffing your company” is imperative and often emphasized, many commanders centralize critical information, leading to cognitive overload. Without learning how or where to start, “staff your company” becomes another set of buzzwords. Without a functioning command post (CP) to enable shared understanding, companies collapse when commanders have to disconnect from it. To meet modern operational demands, command teams must delegate to discomfort, empower junior leaders, and institutionalize CP functions that mirror higher headquarters with an approach akin to apprenticeship, where every individual constantly prepares to replace wounded leaders.(1) It sounds dark, but large-scale combat operations (LSCO) demand that we prepare our subordinates to replace us.

Company trends at training centers will not improve without deliberate garrison preparation. Increasingly complex operations require companies to manage more assets, decentralize, and operate dispersed. Many units struggle with delegation, underdeveloped junior leaders, and insufficient shared understanding, further overloading command teams. Rigid top-down structures prevent leaders from focusing on tactical and operational objectives. Compounding this is the lack of doctrinal guidance on staffing the company and creating CPs that parallel battalion functions, leaving command teams as single points of failure. With limited training rotations to address issues, many command teams confront these challenges too late.

This article describes leader development concepts to help company- and platoon-level leaders visualize their unit as a flexible, evolving organism cultivated from training and development rooted in apprenticeship. Delegating with extreme ownership is inherently uncomfortable but essential for leadership development. Subordinates need opportunities to “fail forward” and grow into their future responsibilities. Therefore, apprenticeship in garrison ensures success in field operations. Get comfortable being uncomfortable.

Staffing the Company

GEN Stanley McChrystal’s experience building a “team of teams” against Al-Qaeda in Iraq (AQI) underscores the inefficiency of siloed management structures. To outpace AQI, he dismantled barriers and single points of failure, fostering cross-functional shared understanding and empowering lower-level decision-making. This transformation turned the task force into an agile organism capable of rapid, operator-level decisions once reserved for higher ranks.(2) Building a team of teams at the company level starts in garrison on day one of leadership in a company, from the commander down to the radio-telephone operators (RTOs).

Leaders often underestimate the potential of conventional Army units to achieve autonomous lethality, assuming such complexity is reserved for special operations units with lower turnover. However, companies can operationalize adaptive leadership and disciplined initiative by powering down functions and decisions that command teams are not uniquely responsible for. To get there, the CP must train as consistently and rigorously as teams, squads, and platoons — not just talk about it at after action reviews (AARs).

Instructions Somewhat Included

While doctrine offers concepts for company-level operations, it lacks detailed guidance outside of tactical standard operating procedures (TACSOPs). Army publications outline the purpose and functions of command posts but focus primarily on battalion-level operations.(3) Mission command doctrine references companies peripherally, while Stryker brigade combat team (SBCT) doctrine defines what a company CP must achieve to enable commanders to conduct troop leading procedures.(4) Training and evaluation outlines such as 71-CO-00500 and 07-CO-5135 describe CP tasks but do not address how to structure human and technical resources. This ambiguity allows flexibility based on formations, missions, and talent.

Most information on CP functions focuses on layouts and communications monitoring in TACSOPs, often lacking clear roles and responsibilities. If the company hasn’t tested CP setups during field training, these publications are often outdated or not validated. At the Joint Readiness Training Center (JRTC), many commanders fail to establish independent CPs, centralizing information to themselves or a small group.(5) The same trends afflict company command teams at JRTC, ultimately rendering them cognitively overloaded and ineffective. Units that do not prepare subordinates for leader casualties are less effective than those that do.

Fill Doctrinal Gaps with Development

In an ideal world, the company headquarters would have the right personnel: a CP NCO in charge (NCOIC) who is at least an E-6, a communications NCO fluent in tactical terms and graphics, a medic who plans ambulance exchange point (AXPs) for the first sergeant (1SG) to refine, and a supply NCO who designates company trains locations while the executive officer (XO) manages combat power. Realistically, leaders must work with the talent they have to build the talent they need. Junior leaders who underperform should not be discarded; rather, they should be given responsibilities that allow them to fail forward and grow. Having them brief operation orders (OPORDs) becomes a learning opportunity, and assigning speaking roles to junior leaders builds confidence and shared understanding. The commander, 1SG, and XO are responsible for quality control of the OPORD, but they emphasize and refine guidance. This coaches their subordinates as apprentices who may have to fight the plan without them. The more accustomed subordinates are at answering for the company the better the command team can maintain a holistic common operating picture (COP) and address friction points. This practice also increases the company’s chances of survival when leaders become casualties.

There are also situations in which the duties and responsibilities conflict. So, we ask the existential question, “Is the mortar section leader also the headquarters platoon sergeant?” The answer is purple. Army Techniques Publication (ATP) 3-21.10, Infantry Rifle Company, says that the mortar section sergeant performs the duties of the headquarters platoon sergeant when possible.(6) The official publication on the tactical employment of mortars states, “The mortar section leader is not tasked with or appointed fictitious responsibilities or false duty positions such as headquarters platoon sergeant.”(7) Doctrine occasionally conflicts, and leaders must apply it appropriately.

The best approach is understanding each Soldier’s duties and developmental goals.(8) For example, a highly competent mortar section leader could coach training room personnel during downtime from mortar-specific training that should take priority. A lower-ranking training room NCO may serve as an alternate headquarters platoon sergeant. Conversely, if the mortar section leader is administratively weak, the 1SG might assign additional responsibilities and mentorship to develop their skills and provide measurable results for an NCO evaluation report. Leaders must balance operations, training, development, and team dynamics to staff their company effectively.

Delegating to Discomfort

Field and garrison environments differ significantly, but building a tactically successful company starts with cultural changes, empowerment, and ownership in garrison. Effective command teams ask, “What are the tasks I am uniquely responsible for?” and delegate everything else. In the information age, no single individual can process all available data; empowering junior leaders to make decisions is essential.(9) Companies may lack a formal staff, but they are still responsible for facilitating warfighting functions by mirroring their higher headquarters’ planning efforts and fostering collaboration. While none of this information is new or groundbreaking, the following sections provide practical applications to help company and platoon leaders apply “delegating to discomfort.”

Before addressing task delegation below the commander, 1SG, and XO (the “top three”), it’s important to understand their general responsibilities. The backbone of the organization is the NCO Corps. Team leaders, platoon sergeants, and the 1SG drive baseline personnel readiness, directly impacting equipment readiness and realistic training. Effective training and combat performance are built on the foundation of lethal people maintaining lethal equipment. The bottom line is that healthy people operating healthy equipment will execute the most realistic training to fight and win in combat (see Figure 1).

Figure 1 — Readiness Pyramid Scheme (Graphics courtesy of authors)

Figure 1 — Readiness Pyramid Scheme 
(Graphic courtesy of authors)
Figure 1 — Readiness Pyramid Scheme
(Graphic courtesy of authors) (Photo Credit: U.S. Army)
VIEW ORIGINAL

NCOs form the foundation for equipment and training readiness; poorly managed personnel weaken the company’s ability to maintain equipment, train effectively, and remain lethal. Within the top three, responsibilities are distributed to balance the cognitive load and ensure cross-functionality. The 1SG oversees personnel readiness, working with platoon sergeants to manage medical, evaluations, discipline, and human resources. The XO collaborates with platoon sergeants and leaders on equipment readiness and resources. The commander manages unit training and issues guidance to align with higher headquarters’ objectives. Figure 2 depicts how these roles overlap, requiring constant cooperation, shared understanding, and disciplined initiative to ensure the company operates as a cohesive unit rather than relying solely on one leader for continuity.

Figure 2 — Top 3 Responsibility Overlap

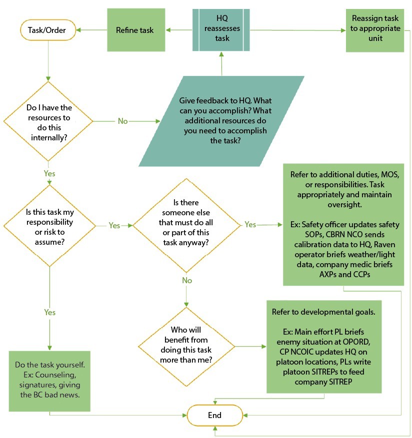
Figure 3 — Delegation Flow Chart

Figure 2 — Top 3 Responsibility Overlap
1 / 2 Show Caption + Hide Caption – Figure 2 — Top 3 Responsibility Overlap (Photo Credit: U.S. Army) VIEW ORIGINAL
Figure 3 — Delegation Flow Chart
2 / 2 Show Caption + Hide Caption – Figure 3 — Delegation Flow Chart (Photo Credit: U.S. Army) VIEW ORIGINAL

Delegate Tasks, Not Risks

When in doubt, company-level leadership can ask themselves the four following questions to determine how to staff the company in any setting:

• Do I have the resources to do this task internally?

• Is this task my responsibility or risk to assume?

• Is there someone else that must do all or part of this task anyway?

• Who will benefit from doing this task more than me?

Reminder: Commanders will still own the risk when analyzing what and to whom to delegate. Thorough training and leader development reduce the risk incurred when command teams choose to delegate. Allow subordinates to fail without letting them become failures.

Figure 4 — Example Additional Duties Roster

Figure 4 — Example Additional Duties Roster
Figure 4 — Example Additional Duties Roster (Photo Credit: U.S. Army) VIEW ORIGINAL

Foundational Apprenticeship in Garrison

Developing these habits and mentality as second nature begins in the training room. The CP in garrison includes additional duty representatives and the headquarters personnel. Each staff section above the company tasks troops with requirements for the company command team to align to a paralleling point of contact to facilitate those tasks. The volume of those tasks is more than the commander, 1SG, and XO can manage alone, and they must develop leaders through certification, training, and schools to fill the gaps. Most tasks from traditional Army Regulation 350-1, Army Training and Leader Development, requirements (sexual harassment response and prevention, master resiliency training, etc.) and safety have directly aligned representatives at the company level, and the delegation is clear. Another way to frame more ambiguous tasks is to determine what shop people in the company would fall under if they were in a staff section or which warfighting function they’d support.

Shouldering a Fair Share of the Task

Avoid overloading the training room; view it as the nexus of the CP in garrison and give these Soldiers comparable development to line Soldiers. The S-1’s primary link to the company is the 1SG and training room. The 1SG and platoon sergeants handle routine tasks like monthly reports, with the commander providing final approval. Human resources tasks fall to NCO leadership, while the orderly room supports filing, compiling, and organizing as directed by the 1SG. The training room should not be solely responsible for generating training rosters, inputting Digital Training Management System (DTMS) records, or maintaining documents found in additional duty books. Instead, it manages certifications, currency, and projections of additional duty personnel under the 1SG’s guidance. The training room NCOIC manages the additional duty roster, confirms training currency, and coordinates backfills with NCO leadership based on gain/loss projections. The same Soldiers in the training room will likely be the CP in the field, which will only be as good as the time you put into them in garrison.

Command teams should recognize that additional duty representatives at the company level may need platoon support. For example, platoon chemical, biological, radiological, and nuclear (CBRN) representatives can assist company-level counterparts in maintaining platoon CBRN equipment and managing training. Platoon DTMS representatives help distribute Army Fitness Test and weapons qualification data entry, while ask, care, escort (ACE) representatives provide depth and proximity in the support system, similar to Combat Lifesaver-certified Soldiers in the field. Though platoons may not replicate every duty at the company level, the CP must establish parallels where workload, equipment, or risk is most significant. Teach them to manage and anticipate; a mediocre training room finishes the 1SG’s checklist, and a great training room gives the command team assessments and solutions to anticipated problems.

Delegate to Develop, and Develop to Delegate

When in doubt, delegate by equipment. The company may lack intelligence personnel, but it operates systems requiring information collection, such as small unmanned aerial systems (sUAS). Tasks from the S-2 often pertain to these systems, where the senior sUAS operator becomes the most appropriate point of contact. For example, the S-2 may request a consolidated list of operators and training hours, which the 1SG tasks the company’s sUAS master trainer or senior operator to compile and validate. Similarly, when a task requires a master gunner (MG) and none are available, the next best option may be a Senior Leader Course graduate. Prioritizing schooling ensures Soldiers are prepared for leadership duties and operational investment.

Sending Soldiers to schools is essential, even if it means losing them to headquarters later. In garrison, the S-3 shop may generate many administrative tasks from personnel such as the school’s NCO, MG, land and ammunition NCO, fire support officer (FSO), or chemical officer. The 1SG coordinates school-related tasks while internal experts, such as MGs or Heavy Weapons Leaders Course graduates, communicate with the battalion MG through the XO. Land and ammunition responsibilities fall under the XO’s purview, often supported by platoon leaders designated as OICs. While companies may lack CBRN specialists, they must assign CBRN OICs and NCOICs, regardless of military occupational specialty, alongside maintenance and communications NCOICs with clearly defined roles. Schools develop these talents, which command teams should be proud to send Soldiers to. Although it’s frustrating for leaders to see talent pulled to headquarters, investing in schools strengthens the company and reflects its excellence.

The CP must be trained with the same rigor as squads and platoons. It is not merely a secretarial entity but the company’s nerve center, seamlessly adapting between garrison and field environments. Leaders must foster initiative by creating a culture where team members proactively address challenges and drive toward collective goals. This requires consistent counseling, effective AARs, and deliberate efforts to empower Soldiers at all levels. Investing in its professional development and readiness in garrison establishes foundations for success in the field.

Combat Apprenticeship in the Field

Companies must leverage every training event to build CP proficiency, integrating CP functions into squad and platoon field exercises. For instance, the CP can practice battle tracking, distributing overlays, and collecting reports during platoon training. Key personnel, such as the company medic, communications representative, and supply NCOs, should coach platoon medics, RTOs, and armorers, creating stronger apprenticeship ties between the CP and platoons. Like team leaders refining their training objectives to support platoon leaders, the CP must refine its goals using AAR inputs from previous events. By building on lessons learned, the CP evolves into a unit capable of directly supporting tactical and operational success.

Field operations demand a fluid transition from garrison, where typical responsibilities remain but adapt to meet field requirements. The 1SG prioritizes sustainment, casualties, and field trains, while administrative tasks take a backseat. The XO oversees equipment, parts, and communications, often running an alternate CP node to balance rest cycles and transitions with the main CP. Collaboration between the XO and 1SG ensures logistics overlap at friction points. Meanwhile, the commander focuses on the scheme of maneuver and coordination with adjacent units to meet the battalion commander’s intent.(10) Again, the top three still cannot manage the company’s workload alone. They and the company must prioritize rest cycles to mitigate tracer burnout. To distribute the load, the company CP should mirror the battalion’s warfighting functions, with personnel designated to facilitate communication with battalion counterparts. The FSOs have established channels through habitual relationships, but the company must align responsibilities for warfighting functions that are more ambiguous.

Command Post Basics in the Field

Infantry doctrine identifies the CP NCOIC as a critical role, often filled by the mortar section leader when possible.(11) Still, their primary responsibility remains to employ fires with the FSO.(12) However, SBCT doctrine designates the signal support NCO (commo rep) as the CP NCOIC, overseeing the local security plan, shift schedules, battle tracking, and significant activities (SIGACTs) tracking — not the “commander’s RTO.”(13) Command teams must develop their skills through collective training events if the commo rep lacks expertise in maneuver dialogue and SIGACTs. By leveraging strong vehicle commanders and other NCOs in the CP to train them, command teams can cultivate effective CP NCOICs, as described in ATP 3-21.11, enabling command teams to focus on resolving friction points and synchronizing maneuver. Most importantly, the company must maintain command nodes with redundant systems to monitor key nets. While battalions employ main CP (MCP), tactical CP (TAC), and logistics nets, companies should mirror this structure. In mounted formations, the commander’s vehicle monitors battalion and company MCP/TAC nets, the 1SG’s vehicle oversees battalion and company logistics and casualty evacuation nets, and the XO’s vehicle tracks both nets to monitor combat power and coordinate maintenance.

The Commander’s Field Staff

Command teams must align planning responsibilities by warfighting function to members in their planning cell, whichever way they decide to do that. Understanding that the company commander’s priority is to produce the troop orders and ensure that the company meets the battalion commander’s intent, we also know that the company commander should not be a single point of failure. Likewise, the top three shouldn’t be the only links from the company to the battalion. The commander must delegate as many portions of the operations order as possible, even beyond the XO and 1SG, to facilitate shared understanding.

Note: CP personnel support the commander, 1SG, and XO, focusing on survivability and shared understanding in case of leader casualties. The commander prioritizes intent, maneuver, and fire control. Simultaneously, the team prepares and briefs the remaining sections with guidance from the top three.

Align platoon planning responsibilities based on their assigned tactical task and purpose. During movement, the lead platoon manages the terrain model and terrain analysis brief, identifying primary and alternate routes. The main effort conducts enemy analysis and briefs it, while the remaining platoon briefs the friendly situation. The FSO can also perform intelligence preparation of the operational environment and assist platoons with analysis. Although not annotated in Figure 5, operators like the mortar section leader and senior sUAS operator contribute as well. The mortar section leader develops the fire plan with the FSO and commander, and the senior sUAS operator briefs key weather data and information collection guidance. Command teams must also train junior leaders such as the medic, supply NCO, and commo rep to conduct analysis and brief at the OPORD to enhance shared understanding, eliminate single points of failure, and prepare them for future responsibilities.

Figure 5 — Example Planning Division of Labor

(Photo Credit: U.S. Army) VIEW ORIGINAL

When Discomfort Becomes Comfortable: A Best Case Scenario

Key contributors to the order’s process should attend battalion planning events when possible, especially when integrating with a new unit under time constraints. For example, a company serving as the brigade reserve in the defense may need to rapidly occupy a battalion’s battle positions (BPs) to close a gap. Suppose the supported battalion’s combined arms rehearsal (CAR) is in two hours. In that case, the commander can take their vehicle, sUAS operator, FSO, commo rep, and quartering party to the battalion’s MCP. Meanwhile, the 1SG and XO prepare the remainder of the company to meet the quartering party once they receive refined positions.

At the MCP, the commander directs the sUAS operator to integrate with the S-2’s information collection plan, the FSO to integrate with the battalion’s fire plan, and the commo rep to secure a compatible radio and establish communication protocols with the MCP. The commander and quartering party OIC receive the scheme of maneuver and additional guidance from the S-3, after which they take 10 minutes to finalize a rough plan with boundaries and direct fire control measures. The commander then sends the quartering party to pull the company into BPs and execute, while the commander and select “staff” participate in the CAR. Afterward, the commander transitions to the new area of operations, receives a handover from the previous commander, and provides the XO and 1SG with sustainment guidance for the medic and supply NCOIC. Finally, the commander and main CP get an updated COP from the alternate CP before the commander begins refining BPs.

This culture frees the commander to focus on friction points and guidance without being tied to the CP or burdened by minor issues that junior leaders can solve without being prompted. Scenarios like this highlight the potential of junior leaders to excel beyond their prescribed duties. However, such capabilities are only realized when company command teams invest in development and build an apprenticeship culture at every echelon.

Conclusion

Building an effective company starts with deliberate efforts in garrison, where command teams embrace “delegating to discomfort,” empowering junior leaders and preparing them to step into greater responsibilities under any circumstance. This approach mirrors an apprenticeship model, where all Soldiers are trained to replace their leaders if necessary. These practices must continue at every training opportunity, from platoon exercises to larger events, ensuring that the CPs evolve as critical nerve centers. Leaders must prioritize sending Soldiers to schools, filling gaps in expertise, and creating depth in additional duties to ensure continuity.(14) A culture of growth and ownership is essential. Every task should be viewed as an opportunity to develop future leaders capable of managing the challenges of multidomain operations. By training subordinates as apprentices and balancing their responsibilities with developmental goals, leaders prepare their units for LSCO.

No one-size-fits-all approach exists. Varying personalities, manning cycles, and competence mean leaders must tailor these insights to their unique formations. Conflicting doctrine adds complexity, but success lies in adapting systems to fit unit strengths and weaknesses. By institutionalizing these practices and embedding them into the company’s culture, leaders will prepare their units for tactical success and develop Soldiers and officers into confident, capable leaders who thrive in complex, multidomain environments. Delegate to discomfort, empower your people, and build a company CP to meet the challenges of multi-domain operations head-on.

Notes

1 COL Andrew Morgado and 1LT Melissa Czarnogursky, “The Science, Art, and Practice of Mentorship: Making Army Techniques Publication 6-22.1 Come Alive,” Military Review Online Exclusive, November 2024, https://www.armyupress.army.mil/Journals/Military-Review/Online-Exclusive/2024-OLE/Mentorship/.

2 GEN (Retired) Stanley McChrystal with Tantum Collins, David Silverman, and Chris Fussell, Team of Teams: New Rules of Engagement for a Complex World (Penguin Audio, 2015).

3 Army Doctrine Publication 6-0, Mission Command: Command and Control of Army Forces, July 2019.

4 Army Techniques Publication (ATP) 6-0.5, Command Post Organization and Operations, March 2017; ATP 3-21.11, Stryker Brigade Combat Team Infantry Company, November 2020.

5 MAJ Mitchell Rambin, “Company Command Post Operations at the JRTC,” Global Security (blog), n.d., https://www.globalsecurity.org/military/library/report/call/call_01-16_ch5.htm.

6 ATP 3-21.10, Infantry Rifle Company, May 2018, para. 1-19.

7 ATP 3-21.90, Tactical Employment of Mortars, October 2019, para. 1-25.

8 Richard McConnell, “Counseling: Setting the Conditions for Junior Officer Success,” Field Artillery Journal (June 1999).

9 McChrystal et al., Team of Teams.

10 Field Manual 3-0, Operations, October 2022.

11 ATP 3-21.10.

12 ATP 3-21.90.

13 ATP 3-21.11.

14 Text generated by ChatGPT.

At the time this article was accepted, MAJ Melissa Vargas was attending the Command and General Staff College. Her previous assignments include serving as a maneuver observer coach/trainer (OC/T) at the Joint Multinational Readiness Center (JMRC) and as an infantry rifle troop commander in the 2nd Cavalry Regiment (CR).

CPT Brian Hester currently serves as project officer in the U.S. Army Transformation and Training Command. He previously served as an infantry rifle troop commander in 2CR and as an opposing force executive officer and platoon leader at JMRC.

SFC Phillip Riccio currently serves as an OC/T at JMRC. He previously served as an infantry rifle company first sergeant, assistant operations sergeant, and platoon sergeant in 2-2 Stryker Brigade Combat Team.

This article appears in the Winter 2025-2026 issue of Infantry. Read more articles from the professional bulletin of the U.S. Army Infantry at https://www.benning.army.mil/Infantry/Magazine/ or https://www.lineofdeparture.army.mil/Journals/Infantry/.

As with all Infantry articles, the views herein are those of the authors and not necessarily those of the Department of War or any element of it.